广东粤信项目管理有限公司/
首页
信息公告
招标采购公告
变更/澄清公告
中标/成交信息
其他
法律法规
下载中心
报名表格
关于我们
业务类型
公司简介
公司资质
办公环境
职业道德规范标准公示
诚信自律公约公示
联系我们
竞价平台
电子招标平台
您现在的位置:
网站首页
>> 其他
招标采购公告
变更/澄清公告
中标/成交信息
其他
其他
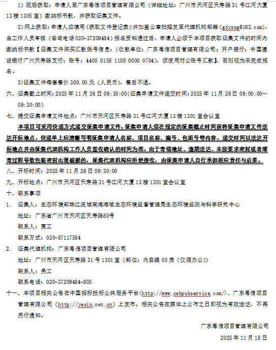
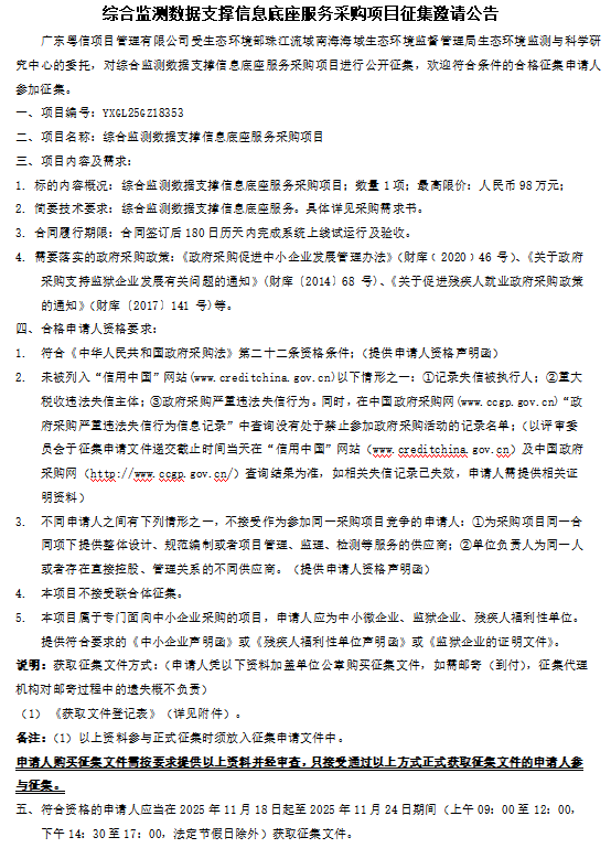
综合监测数据支撑信息底座服务采购项目征集邀请公告
2025-11-18
获取文件登记表.doc
上一篇:广州康复实验学校后勤保障项目需求调查及意见征集公告
下一篇:广州市越秀儿童公园物业管理服务采购项目市场调研公告
粤公网安备 44010602010463号